| Passwort vergessen?
Sie sind nicht angemeldet. |  Anmelden

Sprache auswählen:

WWW.BLENDE-UND-ZEIT-FORUM.DE (BZF)
Forum und Kompendium für ...
Photographica / Cinematographica - Interessierte.
Virtuelles Kameramuseum
Sie sind nicht angemeldet.
 Anmelden

Wer hat an wen geliefert
 1 2 3 4
 1 2 3 4
22.04.25 12:00
irifue 

500 und mehr Punkte

22.04.25 12:00
irifue 

500 und mehr Punkte

Re: Wer hat an wen geliefert

Hallo Rainer,

https://zenkit.com/de/blog/online-datenbank-erstellen/

Preise: für Privatpersonen und kleine Projektgruppen kostenlos

https://zenkit.com/de/preise/?_gl=1*1xnl0mb*_up*MQ..*_ga*NDY3NDY4NDU4LjE3NDUzMTU0ODM.*_ga_
JTF9WW4YLH*MTc0NTMxNTQ4My4xLjAuMTc0NTMxNTQ4My4wLjAuNDEzOTM1MDM5

Könntet ihr euch mal anschauen.

Beste Grüße
Ingrid


Hinweise:

  • These Notes in English here

  • Urheberrechte 1: Keine Scans von Prospekten, Bedienungs-Anleitungen, Prominentenfotos, Kunstobjekten oder Buch/Zeitschriften-Artikeln, die über begründete Bildzitate hinaus gehen.

  • Urheberrechte 2: Nur selbst aufgenommene Fotos. Keine Fotos auf und in fremden Grundstücken / Gebäuden / Museen, Ausstellungen, Theatern, usw.

  • Urheberrechte 3: Textpassagen von fremden Quellen vermeiden, höchstens einige Zeilen deutlich als Zitat erkennbar mit genauer Quellenangabe.

  • Keine Fotos, auf denen Personen erkennbar oder zuord-bar sind, ohne deren schriftliche Genehmigung (DSGVO). Ebenso keine erkennbaren KFZ-Kennzeichen oder Fragmente davon! !

  • Fotos: Für beste Darstellung die Fotos (Thumbnails) unter den Textbeiträgen anklicken.

  • Der Zähler der Vorschaubilder zeigt NICHT die echte Zugriffszahl, die Bild-Anklicke direkt im Text werden nicht gezählt!


22.04.25 14:46
Rainer 

Administrator

22.04.25 14:46
Rainer 

Administrator

Re: Wer hat an wen geliefert

Hallo Irene,

bei denen hatte ich auch schon nachgeschaut, erschien mir doch alles sehr kompliziert zu sein. Ich war nach längeren Einlesen eher verwirrt als informiert.

Unabhängig von zenkit:

Ich hatte in den letzten Jahren immer wieder mal nach vermeintlichen kostenlosen online-Datenbanken gesucht. Bei mehren auch Test-Accounts angelegt und dann erfahren, dass einige Anbieter, wenn man eine kostenlose Datenbank eingerichtet hat und alles so halbwegs lief, plötzlich nur noch kostenpflichtig diese Datenbank nutzbar war. Auch haben mich die teilweise kilometer-langen AGBs abgeschreckt.





Beste Grüße von Haus zu Haus
Rainer (Forumbetreiber)

Analog: Aus Negativ wird Positiv.
Digital: Pixel sind nicht alles, aber ohne Pixel ist alles nichts.

22.04.25 15:27
irifue 

500 und mehr Punkte

22.04.25 15:27
irifue 

500 und mehr Punkte

Re: Wer hat an wen geliefert

Hallo Rainer,

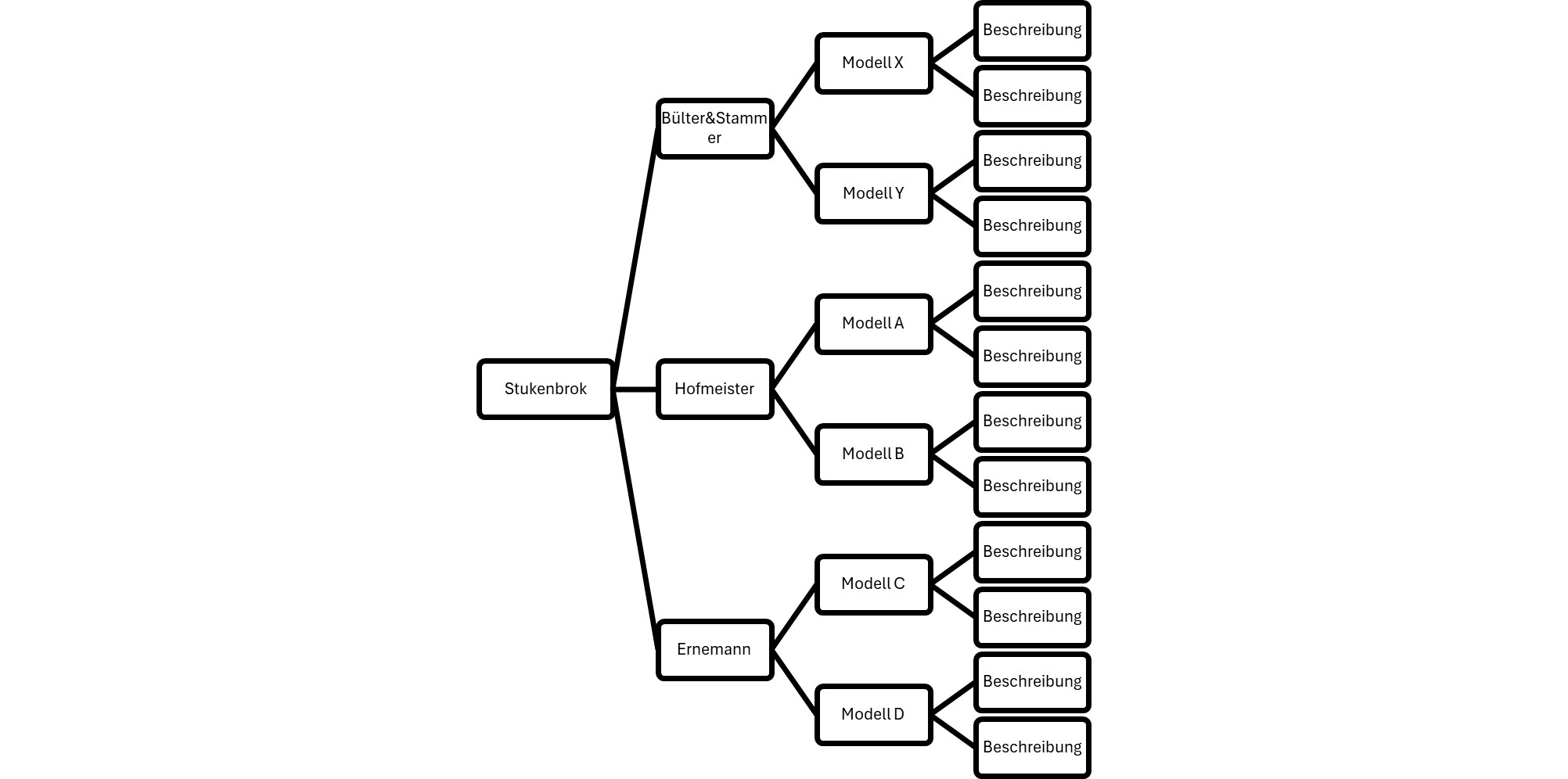
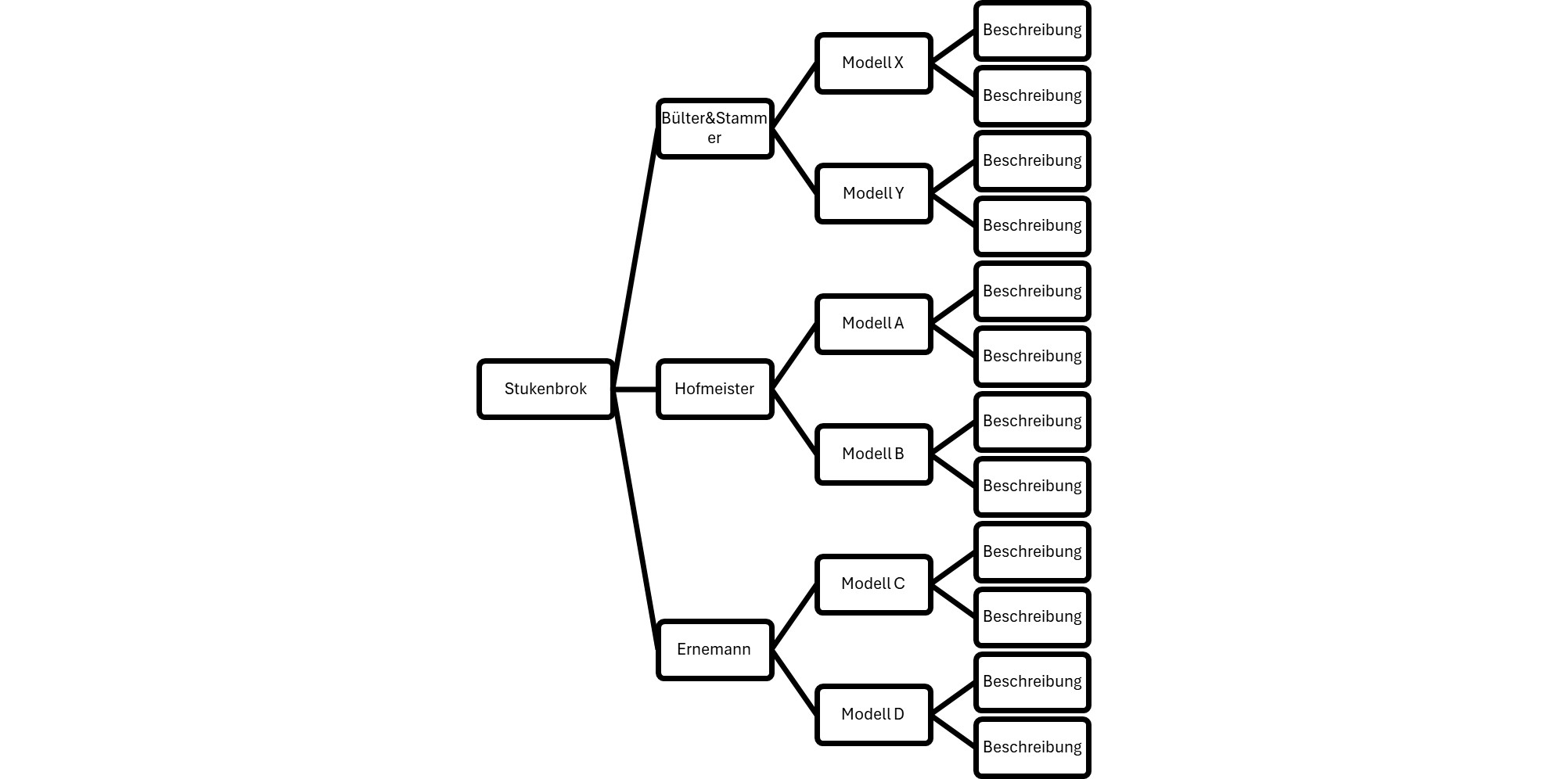
ich habe mir mal erlaubt, 2 Flussdiagramme für eine mögliche Datenbank zu erstellen.





Schon beim zweiten Beispiel merkt man, dass je mehr Infos abgefragt bzw. eingegeben werden, desto unübersichtlicher wird das Ganze. Man müsste sich auf die wichtigsten Informationen beschränken. Ganz kompliziert würde es, wenn zu den Bodyherstellern noch unterschiedliche Objektivhersteller und/oder Verschlusshersteller kämen.

Beste Grüße und viel Erfolg

Ingrid

Datei-Anhänge
Struktur.jpg Struktur.jpg (56x)

Mime-Type: image/jpeg, 114 kB

Flussdiagramm.jpg Flussdiagramm.jpg (47x)

Mime-Type: image/jpeg, 128 kB

22.04.25 16:04
irifue 

500 und mehr Punkte

22.04.25 16:04
irifue 

500 und mehr Punkte

Re: Wer hat an wen geliefert

Hallo zusammen,

wie kompliziert das wird, kann man an eurem Thread 7.12.23 - begonnen von Jan - sehen.

Zitat:

Freier-Sascha:
Dieser Thread hatte ursprünglich den Titel "Rätselhafte Rollfilm-Plattenkamera"

Hallo allerseits,

Also aus meiner Sicht nochmal zusammenfassend:

--Diese "Tenax-Kamera" wurde von Krügener gebaut. Dazu gibt es einfach zu viele gemeinsame Merkmale zwischen dieser Kamera und späten Krügener Laufboden- und Rollfilmkameras bis hin zu Exemplaren, die gleich zu sein scheinen.

--Der Verschluss kann nicht Original sein. Keine Krügener Kamera aus dieser späteren Zeit, besitzt einen amerikanischen Verschluss (zumindest findet man in der Literatur und den Katalogen und sonstigen Abbildungen keine Hinweis darauf). Solch ein Verschluss ist ja leicht ausgewechselt (sind den Spuren am Konterring innen zu sehen?)

--Der Begriff "Tenax" war zumindest in dieser Zeit noch keine geschützte Bezeichnung für Goerz-Produkte.

--Die erste Goerz Tenax Laufbodenkamera für Platten (Tenax Plattenkamera 10x15) taucht erst 1911 auf, und die erste Tenax Laufbodenkamera für Rollfilm (Roll-Tenax) erst 1921.

--Alle Goerz-Tenax Laufbodenkameras sehen total anders aus wie die obige "Späte Krügener / Frühe Ica-Familie"

--Von Beitrittsgesprächen von Goerz zur entstehenden Ica AG habe ich noch nie etwas gelesen.

Also stellt sich mir die Frage: Warum steht auf dieser Krügener Tenax drauf?
Bleiben wir bei der Goerz-Theorie, dann könnte Goerz tatsächlich ein Ansicht*(S)*emplar von Krügener für sein Programm bestellt haben. Das wurde dann nicht weiterfolgt, sondern eine komplett eigene Kamera entwickelt (1911 Tenax Plattenkamera, 1914 Tenax Manufok Tenax, 1921 Roll-Tenax...)

Bewegen wir uns weg von der Goerz-Theorie, könnte Firma Krügener in den Jahren 1908-09 einen neuen Namen für seine Laufbodenkamera-Serie gesucht haben und es mit "Tenax" versucht haben ohne das es zu einer Berührung zu Goerz gekommen sein muss. Der Name "Tenax" war ja schon vorher bekannt und nicht rechtlich geschützt. Dieser "Namensversuch" ist dann im Rahmen der Fusion "untergegangen"... Man beachte nochmal das Fehlen des Herstellernamen "Goerz" auf der obigen Kamera und das dass Design der Schrift nichts mit der später entstandenen Schrift bei Goerz zu tun hat.

In jedem Fall ist das eine interessante, vielleicht einmalige Kamera!

Gruss

Sascha

Wie kann ich ein Zitat über "zitieren" in meinen Text einfügen oder mich darauf beziehen?

Gruß
Ingrid

23.04.25 07:49
Scannerhannes 

500 und mehr Punkte

23.04.25 07:49
Scannerhannes 

500 und mehr Punkte

Re: Wer hat an wen geliefert

Moin,
garnicht. Klickst du auf "zitieren", kommt der gesamte Text, aber alles um eine Zitat-Ebene erhöht.
Wenn du da nur noch deinen Kommentar drunter- oder gar obendrüber setzt, qualifzierst du dich als "TOFU" Forenteilnehmer, "Text oben - Fullquote unten" oder "Quottel", und Foristen, die einen zwingen, den ganzen Kram von vorher, im Extremfall drei Seiten mit Bildern, durchzuscrollen, sind nicht immer beliebt. Und waren es schon gar nicht in historischen Zeiten, als man Internet mit einem 1200-bd-Modem betrieb und im Extremfall 'ne Mark pro Minute abdrücken musste (Compuserve), während der ganze unerwünschte, doppelte Kram herübertröpfelte. Negativbeispiel (aber nur ein kleiner Ausschnitt):

----------------------------------------------------------------------------------

----------------------------------------------------------------------------------

Also identifizierst du die verschachtelten Ebenen und löscht alles weg, was nicht (mehr) interessiert. Hier habe ich nur die eine Zeile in Deinem Posting stehen lassen, auf die ich antworten möchte:
-----------------------------------------------------------

-----------------------------------------------------------

Das wäre der erste und auch der Regelfall. Wenn das zu unübersichtlich ist oder du's vermasselt hast, aber schon eine Menge Arbeit in die Antwort gesteckt hast usw., gibt's noch Tricks. Beim Firefox Browser Rechtsklick oben auf den Tab und Klick auf "Klonen" (das mag woanders z.B. "Tab duplizieren" heissen), dann kommt dein Antwortfenster ein zweitesmal daneben. Da kannst du nach Herzenslust drin rum-editieren und zum Beispiel nur das stehen lassen, was Du in Deine Antwort übernehmen möchtest. Das übernimmst du mit Copy & Paste:

--------------------------------------------------------

----------------------------------------------------------


Und dann kannst du natürlich auch ein Quote ganz von Hand einsetzen. Eckige Klammer auf, "quote" reinschreiben (die Anführungszeichen natürlich nicht), Eckige Klammer zu. Luxusversion ist: "quote=NAME", statt "NAME" muss da natürlich der Name von dem/der stehen, auf die du antwortest. Dann tippst oder pastest du den Text rein, auf den du antworten willst, und schließt den Quote-Kasten, indem du tippst.

HTH,
Gruß,
Hannes

Zuletzt bearbeitet am 23.04.25 08:22

Datei-Anhänge
Bildschirmfoto_2025-04-23_07-18-16.jpg Bildschirmfoto_2025-04-23_07-18-16.jpg (42x)

Mime-Type: image/jpeg, 31 kB

Bildschirmfoto_2025-04-23_07-30-57.jpg Bildschirmfoto_2025-04-23_07-30-57.jpg (42x)

Mime-Type: image/jpeg, 9 kB

Bildschirmfoto_2025-04-23_07-42-45.jpg Bildschirmfoto_2025-04-23_07-42-45.jpg (40x)

Mime-Type: image/jpeg, 14 kB

Bildschirmfoto_2025-04-23_08-13-22.jpg Bildschirmfoto_2025-04-23_08-13-22.jpg (48x)

Mime-Type: image/jpeg, 3 kB

23.04.25 11:33
irifue 

500 und mehr Punkte

23.04.25 11:33
irifue 

500 und mehr Punkte

Re: Wer hat an wen geliefert

Hallo Hannes,

vielen Dank für die Tipps.

Gruß
Ingrid

08.06.25 19:35
Sammler 

Moderator

08.06.25 19:35
Sammler 

Moderator

Re: Wer hat an wen geliefert

Hallo und einen schönen Abend sowie auch ein noch frohes Rest Pfingsfest

heute ist mir noch etwas zur Liste eingefallen was aber auch nicht unbedingt nötig ist.

Es gab ja Hersteller die verschiedene Modlellnamen in verschiedenen Liefergebieten benutzt haben, sollte darauf hingewiesen weden und wenn ja wie ???

Gruß
Wolfgang der Sammler

08.06.25 21:04
irifue 

500 und mehr Punkte

08.06.25 21:04
irifue 

500 und mehr Punkte

Re: Wer hat an wen geliefert

An alle,

ich wünsche euch ein schönes und erholsames Pfingstwochenende.

Liebe Grüße

Ingrid

08.06.25 23:14
Rainer 

Administrator

08.06.25 23:14
Rainer 

Administrator

Re: Wer hat an wen geliefert

Hallo zusammen,

auch von mir noch schnell ein Wunsch zu einem erholsames Pfingst-Zweiten-Feiertag.



Beste Grüße von Haus zu Haus
Rainer (Forumbetreiber)

Analog: Aus Negativ wird Positiv.
Digital: Pixel sind nicht alles, aber ohne Pixel ist alles nichts.

09.06.25 11:21
Rainer 

Administrator

09.06.25 11:21
Rainer 

Administrator

Re: Wer hat an wen geliefert

Sammler:
Hallo und einen schönen Abend sowie auch ein noch frohes Rest Pfingsfest

heute ist mir noch etwas zur Liste eingefallen was aber auch nicht unbedingt nötig ist.

Es gab ja Hersteller die verschiedene Modlellnamen in verschiedenen Liefergebieten benutzt haben, sollte darauf hingewiesen weden und wenn ja wie ???

Gruß
Wolfgang der Sammler

Hallo Wolfgang,


sende mir mal ein Beispiel als PN ins Forum-Postfach.


Beste Grüße von Haus zu Haus
Rainer (Forumbetreiber)

Analog: Aus Negativ wird Positiv.
Digital: Pixel sind nicht alles, aber ohne Pixel ist alles nichts.

 1 2 3 4
 1 2 3 4
online-datenbank-erstellen   Datenbank-Verwaltung   Handelsmarkenausführungen   Online-Software-Umgebung   Vertriebs-Modellnamen   MTc0NTMxNTQ4My4xLjAuMTc0NTMxNTQ4My4wLjAuNDEzOTM1MDM5   Laufbodenkamera-Serie   Pfingst-Zweiten-Feiertag   Forumbetreiber   Wolfgang   Hersteller   Grüße   Herstellerbezeichnung   Administratorenrechten   geliefert   NDY3NDY4NDU4LjE3NDUzMTU0ODM   Forum-Script-Umgebung   Unterforum-Moderatoren   Online-Datenbank-Struktur   Rollfilm-Plattenkamera